Create a Prismatic Roughing Operation

This task shows how to insert a Prismatic Roughing operation in the program. This type of operation allows you to quickly rough machine a part in a single operation. This is particularly useful for parts that include drafted pockets or multiple bottom pockets.

To create the operation you must define:

  • the tool that will be used
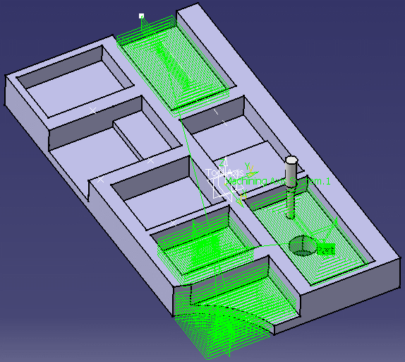
Open the Multi_Pockets.CATPart document, then select Machining > Prismatic Machining from the Start menu. Make the Manufacturing Program current in the specification tree.  
1. Select Prismatic Roughing . A Prismatic Roughing entity along with a default tool is added to the program.
The Prismatic Roughing dialog box appears directly at the Geometry tab page . This tab page includes a sensitive icon to help you specify the operation's required and optional geometry.

The Part and Rough stock areas of the icon are colored red indicating that this geometry is required. All other geometry is optional. 
2. Click the red Part area then select PartBody either in the specification tree or in the 3D window.
3. Click the red Rough stock area in the icon then select Rough Stock.1 either in the specification tree or in the 3D window.
4. Set a 1.0mm offset on part.
The Part and Rough stock areas are now colored green indicating that this geometry is now defined.
5. Select the Strategy tab page . You can then use the tab pages to set parameters for:

  In the Strategy tab page, you can modify the proposed tool axis direction by clicking on the arrow in the sensitive icon. This displays a dialog box for specifying the tool axis.

For a Back and forth tool path, you can modify the proposed machining direction by clicking on the arrow in the sensitive icon. This displays a dialog box for specifying the direction of paths.

  6. A tool is proposed by default when you create a machining operation. If the proposed tool is not suitable, just select the Tool tab page to specify the tool you want to use. This is described in Edit the Tool of an Operation.
  Only end mills can be used in Prismatic Roughing operations.
7. Select the Feeds and Speeds tab page to specify the feedrates and spindle speeds for the operation.
8. Select the Macros tab page to specify the operation's transition paths (approach and retract motion, for example).
  9. Before accepting the operation, check its validity by replaying the tool path.

10. Click OK to create the operation.